Arduino

Přišli jste na něco zajímavého? Máte nějakou radu? Sem s ní!

Moderátor: Minor

Swingal
CRX Guru
CRX Guru
Příspěvky: 840
Registrován: 26 bře 2011 20:16
Kontaktovat uživatele:

Re: Arduino

Příspěvekod Swingal » 17 zář 2013 23:43

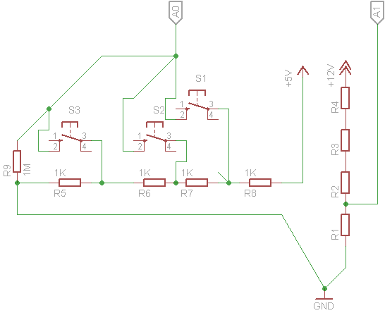
Pokracujeme odznova, premyslel som par veci a vyzera to rozumnejsie. Pomalicky davam dokopy displej a tlacitka namiesto hodin. Chcel som pouzit povodne tlacitka z hodin ale uz maju svoj vek a nespinali tak ako by mali tak som musel objednat podobne, hadam budu sediet. Pustam sa do vyroby mojho prveho plosaku. Upevnenie zo zadnej strany hodin je zatial divoke ale drzi :D

zo 4 tlacidiel hodin sa budu dat pouzit iba 3. jedno bude hlavne (to ktorym zapinate hodiny ked je motor vypnuty), a zvysne dve uvidim. Urcite to bude nejaky pohyb v menu a pod.
Přílohy
20130917_231003.jpg
20130917_192246_HDR.jpg
arduino2.png
arduino2.png (7.05 KiB) Zobrazeno 5779 x
arduino.png
arduino.png (5.83 KiB) Zobrazeno 5779 x

Uživatelský avatar
dj-bobr
Miminko
Miminko
Příspěvky: 6
Registrován: 11 úno 2012 06:00
Bydliště: okolo Zlína, občas Praha
Kontaktovat uživatele:

Re: Arduino

Příspěvekod dj-bobr » 21 úno 2014 21:17

Troufnu si sem umístit odkaz na "konkurenční" a velmi podobný palubní infopanel - jsem ochoten spolupracovat, pokud by byl zájem :)
http://honda-club.cz/forum/viewtopic.php?p=949473#949473

Swingal
CRX Guru
CRX Guru
Příspěvky: 840
Registrován: 26 bře 2011 20:16
Kontaktovat uživatele:

Re: Arduino

Příspěvekod Swingal » 22 úno 2014 16:13

mas to dobre, popis mi prosim ta v skratke ako komunikuje RJ s arduinom, nemal som cas nejako to studovat, zatial som to nakonfiguroval hlavne na externe cidla, s ECU na OBD0 treba chipnut RJ a k tomu som sa nedostal, tak som robil len externe cidla. Ale vyzera to dobre ... kod je prehladny :)

Uživatelský avatar
dj-bobr
Miminko
Miminko
Příspěvky: 6
Registrován: 11 úno 2012 06:00
Bydliště: okolo Zlína, občas Praha
Kontaktovat uživatele:

Re: Arduino

Příspěvekod dj-bobr » 22 úno 2014 16:36

Komunikace co se týče hardwaru - sériový port 38400bps, TX/RX serialu Arduina propojeno s CN2 konektorem v jednotce, +5V a země se taky bere z CN2 konektoru v jednotce. (konektor CN2 je z výroby neosazen)
Komunikace co se týče softwaru - pošleš jeden bajt, jednotka vrátí zpátky hodnotu, která je v RAM na příslušné pozici. Asi nejúplnější seznam je ve FreeLogu (program, který umí taky komunikovat s chipnutou jednotkou), když si v mém kódu najdeš "SendToECU", tak nejspíš hned pochopíš, jak to funguje.

Jednotku mám chipnutou - v EPROM mám rutinu pro datalogging z Crome.

Já taky původně (u OBD0 a dvoubodu D15B2) plánoval se napíchnout na čidla, ale když jsem si uvědomil, jaký opruz by bylo snímat šířky impulzů několika vstupů najednou (otáčky, rychlost, vstřikovače) a že by se to muselo třeba ještě externě konvertovat z frekvence na napětí (nebo respektive u vstřikovače duty cycle - poměr vypnuto/zapnuto na napětí), počkal jsem na swap na OBD1 a rozjel datalogging EPROMku.
Přílohy
freelog.png

Uživatelský avatar
BlueDream
Miminko
Miminko
Příspěvky: 28
Registrován: 29 čer 2011 01:28
Bydliště: lucenec j.husa37 slovakia
Kontaktovat uživatele:

Re: Arduino

Příspěvekod BlueDream » 24 kvě 2015 23:31

toto je to co sa mi paci . *pohladit*

Swingal
CRX Guru
CRX Guru
Příspěvky: 840
Registrován: 26 bře 2011 20:16
Kontaktovat uživatele:

Arduino

Příspěvekod Swingal » 30 led 2017 13:07

Prototyp ktory som mal ako bakalarku uz je vonku, bol to skorej pokus, ktory zobrazuje cas a datum, 5 hodnot z roznych cidiel, je to prerobene na dotykovy displej pre eliminaciu HW tlacidiel kvoli jednoduchosti.

Su v podsate dve obrazovky, jedna so vsetkymi udajmi z cidiel. Druha kotra po stlaceni urcitej hodnoty zobrazi graf danej hodnoty predom nastavenom case aby sa dal sledovat priebeh. Dlzka casu grafu je volena individualne.
Přílohy
IMG_8495.jpg
IMG_8494.jpg
IMG_8453.jpg
IMG_8444.jpg
IMG_8430.jpg

Uživatelský avatar
Fegut
CRXař
CRXař
Příspěvky: 452
Registrován: 11 dub 2011 14:15
Kontaktovat uživatele:

Arduino

Příspěvekod Fegut » 01 úno 2017 10:04

Každej řešil teplotu oleje přídáním kusu pod olej filtr, v základu ani nevím jestli je vůbec nějaký čidlo na teplotu oleje, nebo z čeho si tahá ecu údaje na nastavení omezovače za studena. Otázka kde si bral ty hodnoty na teplotu oleje, jestli si musel přidávat čidlo, nebo to šlo někde od ecu.

Swingal
CRX Guru
CRX Guru
Příspěvky: 840
Registrován: 26 bře 2011 20:16
Kontaktovat uživatele:

Arduino

Příspěvekod Swingal » 02 úno 2017 18:35

Vsetko je riesene externymi cidlami momentalne, nakolko prechadzam na Hondatu tak sa tomu uz nechcem moc dalej venovat. Resp. mozno sa raz pustim do citania hodnot z hondaty ale zatial toto povazujem za finale.


Zpět na „Návody / Guides“

Kdo je online

Uživatelé prohlížející si toto fórum: Žádní registrovaní uživatelé a 0 hostů